通用banner
您当前的位置 : 首 页 > 新闻中心 > 企业新闻

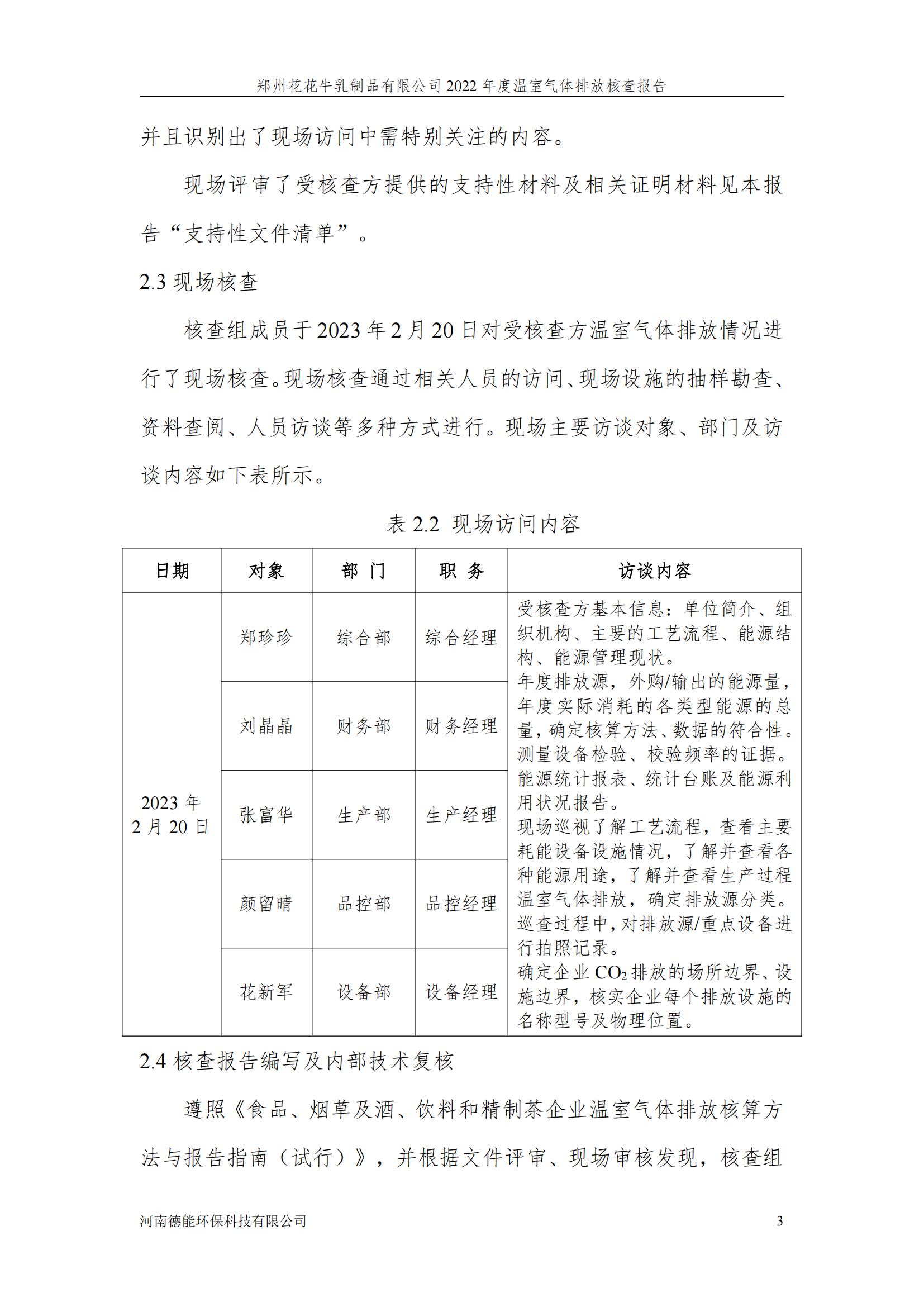
《郑州江南(中国)乳制品有限公司2022年度温室气体排放核查报告》公示

2023-03-13 00:00:00

《郑州江南(中国)乳制品有限公司2022年度温室气体排放核查报告》公示

《郑州江南(中国)乳制品有限公司2022年度温室气体排放核查报告》公示

《郑州江南(中国)乳制品有限公司2022年度温室气体排放核查报告》公示

《郑州江南(中国)乳制品有限公司2022年度温室气体排放核查报告》公示

《郑州江南(中国)乳制品有限公司2022年度温室气体排放核查报告》公示

《郑州江南(中国)乳制品有限公司2022年度温室气体排放核查报告》公示

《郑州江南(中国)乳制品有限公司2022年度温室气体排放核查报告》公示

《郑州江南(中国)乳制品有限公司2022年度温室气体排放核查报告》公示

《郑州江南(中国)乳制品有限公司2022年度温室气体排放核查报告》公示

《郑州江南(中国)乳制品有限公司2022年度温室气体排放核查报告》公示

《郑州江南(中国)乳制品有限公司2022年度温室气体排放核查报告》公示

《郑州江南(中国)乳制品有限公司2022年度温室气体排放核查报告》公示

《郑州江南(中国)乳制品有限公司2022年度温室气体排放核查报告》公示

《郑州江南(中国)乳制品有限公司2022年度温室气体排放核查报告》公示

《郑州江南(中国)乳制品有限公司2022年度温室气体排放核查报告》公示

《郑州江南(中国)乳制品有限公司2022年度温室气体排放核查报告》公示

《郑州江南(中国)乳制品有限公司2022年度温室气体排放核查报告》公示

《郑州江南(中国)乳制品有限公司2022年度温室气体排放核查报告》公示

《郑州江南(中国)乳制品有限公司2022年度温室气体排放核查报告》公示

《郑州江南(中国)乳制品有限公司2022年度温室气体排放核查报告》公示

《郑州江南(中国)乳制品有限公司2022年度温室气体排放核查报告》公示

《郑州江南(中国)乳制品有限公司2022年度温室气体排放核查报告》公示

《郑州江南(中国)乳制品有限公司2022年度温室气体排放核查报告》公示


标签

0
本文网址:/news/497.html

近期浏览:

相关产品

相关新闻

  • 目录
官方热线:
0371-56503777
售后:400-0808-234
招商:400-0808-234
JIANGNAN.COM 
邮编:330520
Copyright ©2005 - 2013 河南江南(中国)生物科技有限公司
点击分享到:
技术支持:祥云时代
河南江南(中国)生物科技有限公司
关注官方微博
河南江南(中国)生物科技有限公司
关注微信,订奶更快捷